• Search
    • Search
    • Βρες ότι χρειάζεσαι γρήγορα και απλά.
4ος Αγώνας - GP Ισπανίας (Jerez)
Ο αγώνας βρίσκεται σε εξέλιξη!
Image
Η Zongshen δημιουργεί ένα νέο τρίκυκλο που πλαγιάζει και διαθέτει διαφορικό!
Νέα Αγοράς 03/04/2026 - 12:11

Ένα δίπλωμα ευρεσιτεχνίας της Zongshen δείχνει ένα ασυνήθιστο τρίκυκλο 2WD που πλαγιάζει με ένα ιδιαίτερο σύστημα ανάρτησης.

 

Η ιδέα μιας τρίτροχης μοτοσυκλέτας που πλαγιάζει στις στροφές δεν είναι καινούρια. Το Ariel 3 της BSA το 1970 θεωρείται ότι πρωτοστάτησε αλλά δεν είχε επιτυχία, ενώ η σειρά Honda Gyro που εμφανίστηκε τη δεκαετία του 1980 (και συνεχίζει μέχρι σήμερα) είναι πολύ πιο επιτυχημένη, καθώς και σύγχρονες εκδόσεις, με κύριους εκπροσώπους τα Piaggio MP3 και τα μοντέλα Yamaha Tricity και Yamaha Niken. Παρ’ όλα αυτά, δεν έχουμε ξαναδεί ένα τρίκυκλο που να λειτουργεί όπως το νέο σχέδιο που αποτελεί αντικείμενο αίτησης διπλώματος ευρεσιτεχνίας από την Zongshen.

Ariel 3

Honda Gyro

Στα πρώτα τρίκυκλα που πλάγιαζαν στις στροφές, όπως το Ariel 3 και το Honda Gyro, οι δύο πίσω τροχοί παρέμεναν όρθιοι ενώ το μπροστινό μέρος της μοτοσυκλέτας -μαζί με τον αναβάτη και τον μπροστινό τροχό- έγερνε μέσα στη στροφή. Τα σύγχρονα μοντέλα, που συνήθως έχουν δύο μπροστινούς τροχούς και συνδέσμους τύπου παραλληλογράμμου, μιμούνται τη δυναμική μιας συμβατικής δίτροχης μοτοσυκλέτας, επιτρέποντας σε ολόκληρο το όχημα να πλαγιάζει στη στροφή.

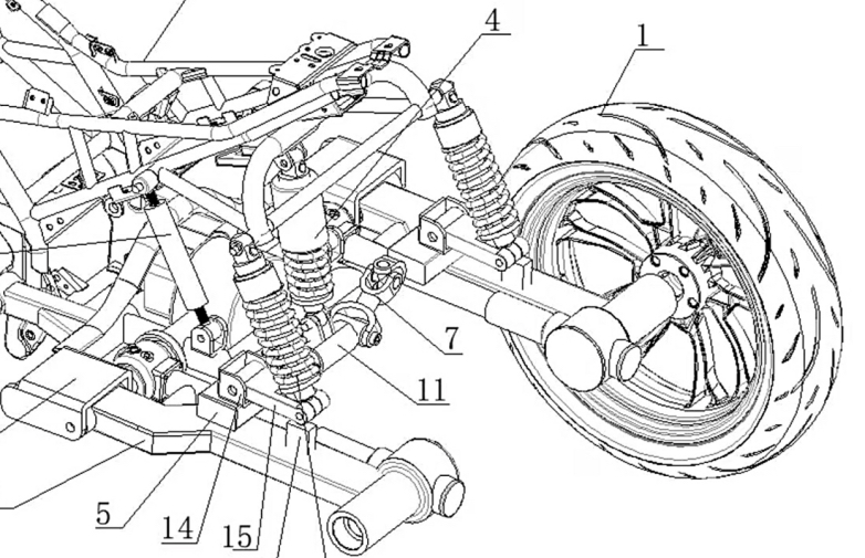
Το σύστημα της Zongshen επιστρέφει στη διάταξη με δύο πίσω τροχούς, αλλά παρόμοια με τα σημερινά reverse-trike, με τους τρεις τροχούς να αλλάζουν κλίση όχι όμως συνεχώς. Το βασικό χαρακτηριστικό του είναι η δυνατότητα εναλλαγής μεταξύ μιας συμβατικής λειτουργίας τρίκυκλου -όπου οι πίσω τροχοί έχουν ανάρτηση αλλά δεν αλλάζουν κλίση- και μιας λειτουργίας “tilting trike”, στην οποία στρίβει και γέρνει σαν κανονική μοτοσυκλέτα.

Ανεξάρτητα από τη λειτουργία, η κίνηση μεταδίδεται και στους δύο πίσω τροχούς μέσω διαφορικού και ενός ζεύγους αξόνων μέσα σε δύο μονόμπρατσα ψαλίδια. Όλο το σύστημα έχει σχεδιαστεί ώστε να προσαρμόζεται στο πίσω μέρος ενός συμβατικού πλαισίου μοτοσυκλέτας.

Το διαφορικό είναι τοποθετημένο σε ένα πλαίσιο που βιδώνεται στο σημείο περιστροφής του ψαλιδιού, ενώ δύο ρυθμιζόμενου μήκους βραχίονες το συνδέουν με βάσεις εκεί όπου κανονικά θα τοποθετούνταν τα διπλά πίσω αμορτισέρ. Το διαφορικό μεταδίδει την ισχύ σε δύο πλευρικούς άξονες εξόδου που είναι ομόκεντροι με τους άξονες περιστροφής των ψαλιδιών. Κωνικά γρανάζια μεταφέρουν την κίνηση σε άξονες μέσα στα δύο μονόμπρατσα ψαλίδια -έναν για κάθε πίσω τροχό. Στο άκρο κάθε ψαλιδιού, ένα ακόμη κωνικό γρανάζι κινεί τον τροχό.

Η δυνατότητα λειτουργίας είτε με κλίση είτε χωρίς προέρχεται από τη διάταξη της πίσω ανάρτησης και, κυρίως, από ένα σύστημα αερανάρτησης μεταβαλλόμενου ύψους. Στη λειτουργία χωρίς κλίση, τα δύο εξωτερικά πίσω αμορτισέρ στηρίζουν τα ψαλίδια, προσφέροντας ανεξάρτητη ανάρτηση αλλά χωρίς δυνατότητα κλίσης στις στροφές. Καθώς όμως αυξάνεται η ταχύτητα, ένα τρίτο αμορτισέρ, τοποθετημένο στο κέντρο και συνδεδεμένο με τα δύο ψαλίδια μέσω αρθρώσεων, εκτείνεται καθώς αυξάνεται η πίεση σε έναν ενσωματωμένο αεροθάλαμο.

Όταν αυτό το κεντρικό αμορτισέρ επιμηκύνεται, ανυψώνει το πίσω μέρος της μοτοσυκλέτας. Ένας αρθρωτός σύνδεσμος στο κάτω μέρος των πλευρικών αμορτισέρ τα απομακρύνει από ειδικά σημεία τερματισμού της διαδρομής στα ψαλίδια. Σε αυτή την κατάσταση, το κεντρικό αμορτισέρ υποστηρίζει όλο το βάρος του πίσω μέρους και, καθώς τα πλευρικά δεν επηρεάζουν πλέον τα ψαλίδια, το όχημα μπορεί να πλαγιάζει στις στροφές όπως μια μοτοσυκλέτα -με κάποιους περιορισμούς. Αν η κλίση γίνει υπερβολική προς οποιαδήποτε κατεύθυνση, ένα από τα πλευρικά αμορτισέρ επανέρχεται σε επαφή με το ψαλίδι, λειτουργώντας ως περιοριστής της γωνίας κλίσης, αλλά και αποφυγής της πτώσης αν ο δρόμος γλιστρά, κάτι που είναι πολύ σημαντικό.

Δεν είναι σαφές από το δίπλωμα ευρεσιτεχνίας τι είδους κινητήρας θα μπορούσε να χρησιμοποιηθεί, αλλά το έγγραφο υποδηλώνει ότι το διαφορικό θα πρέπει να κινείται μέσω άξονα, άρα ένας διαμήκης κινητήρας θα ταίριαζε καλύτερα από έναν εγκάρσιο. Ωστόσο, θα μπορούσε εξίσου να είναι και ηλεκτροκινητήρας αντί για συμβατικό κινητήρα εσωτερικής καύσης.

Μια αίτηση διπλώματος ευρεσιτεχνίας δεν εγγυάται ότι η ιδέα θα φτάσει στην παραγωγή, οπότε δεν μπορούμε να περιμένουμε άμεσα την κυκλοφορία αυτού του οχήματος. Παρ’ όλα αυτά, η Κινεζική βιομηχανία μοτοσυκλετών δείχνει όλο και περισσότερο ότι δεν φοβάται να παρουσιάσει ασυνήθιστα οχήματα και μια έκδοση παραγωγής αυτής της ιδέας θα μπορούσε να εμφανιστεί στο μέλλον.

Επόμενο άρθρο »

Το Video της Zougla.gr για την Έκθεση Μοτοσυκλέτας 2026.

« Προηγούμενο άρθρο

H Kymco παρουσιάζει ένα νέο τρίτροχο με ιδιαίτερα χαρακτηριστικά

Χορηγοί
Σχετικά άρθρα