• Search
    • Search
    • Βρες ότι χρειάζεσαι γρήγορα και απλά.
2ος Αγώνας - GP Βραζιλίας (Goiania)
Ο αγώνας βρίσκεται σε εξέλιξη!
Image
Περισσότερες λεπτομέρειες της νέας σπορ ηλεκτρικής CFMoto έρχονται στο φως
Νέα Αγοράς 15/03/2026 - 09:48

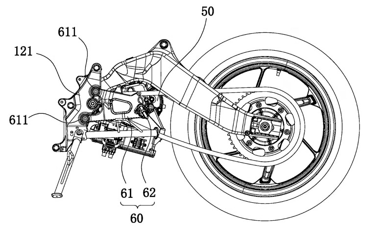
Μια νέα πατέντα δείχνει λεπτομερείς εικόνες ενός ελαφριού, ηλεκτροκίνητου μοντέλου με πρωτότυπη τοποθέτηση του ηλεκτροκινητήρα.

Η στροφή προς την ηλεκτροκίνηση από τους κατασκευαστές μοτοσυκλετών παγκοσμίως φαίνεται να επιβραδύνεται, καθώς ο συνδυασμός υψηλών τιμών και μη ανταγωνιστικών επιδόσεων και αυτονομίας σημαίνει ότι οι ηλεκτρικές μοτοσυκλέτες στο υψηλότερο τμήμα της αγοράς δυσκολεύονται να προσελκύσουν μεγάλο αριθμό πελατών. Ωστόσο, στο παρασκήνιο η ανάπτυξη συνεχίζεται και μια νέα αίτηση πατέντας από την CFMoto προσφέρει μέχρι στιγμής την πιο καθαρή εικόνα για το project της εταιρείας να δημιουργήσει ένα ελαφρύ ηλεκτρικό σπορ μοντέλο.

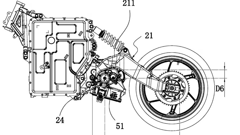
Σύμφωνα με δημοσίευμα στην ιστοσελίδα Cycle World, η τελευταία πατέντα επεκτείνει τα σχέδια που είδαμε για πρώτη φορά πέρσι, παρουσιάζοντας πιο λεπτομερείς εικόνες της μπαταρίας, του κινητήρα και του πλαισίου. Τα σχέδια ακολουθούν μια λογική που έχουμε δει και από άλλους κατασκευαστές, συμπεριλαμβανομένων μοντέλων όπως η νέα WN7 της Honda που είναι η πρώτη μεγάλη ηλεκτρική μοτοσυκλέτα της Ιαπωνικής μάρκας και έχει την μπαταρία να λειτουργεί ως δομικό στοιχείο με τον ηλεκτροκινητήρα και τη μετάδοση να τοποθετούνται σχετικά πίσω για να μεγιστοποιείται ο διαθέσιμος χώρος.

Στο σχέδιο της CFMoto, ο ηλεκτροκινητήρας είναι τοποθετημένος ιδιαίτερα πίσω (πίσω από τον άξονα περιστροφής του ψαλιδιού), ενώ το ίδιο το ψαλίδι καμπυλώνει προς τα πάνω και πάνω από αυτόν ώστε να μην αυξάνεται το πλάτος της μοτοσυκλέτας. Ως αποτέλεσμα, δεν υπάρχει χώρος για σύστημα ανάρτησης με μοχλικό (rising-rate linkage). Αντί αυτού, το αμορτισέρ συνδέεται απευθείας στο ψαλίδι και σε μια βάση που είναι τοποθετημένη στο πίσω μέρος του περιβλήματος της μπαταρίας.

Ο κινητήρας και η μετάδοση βιδώνονται επίσης στο περίβλημα της μπαταρίας μέσω δύο χυτών στηριγμάτων από κράμα αλουμινίου, τα οποία χρησιμοποιούνται επίσης για τη στήριξη των μαρσπιέ και του πλαϊνού σταντ. Το τιμόνι συνδέεται στο αντίθετο άκρο της μπαταρίας. Ωστόσο, σε αντίθεση με σχέδια που χρησιμοποιούν το αλουμινένιο περίβλημα της μπαταρίας ως τη μοναδική δομή του πλαισίου, η CFMoto προσθέτει δύο τμήματα με σωληνωτές δομές τύπου χωροδικτύωμα (trellis) από αλουμίνιο στα πλάγια για ενίσχυση. Έτσι μειώνεται το φορτίο που δέχεται η μπαταρία και παράλληλα προστατεύεται καλύτερα από πιθανές ζημιές. Ένα ατσάλινο πίσω υποπλαίσιο συνδέεται τόσο με το περίβλημα της μπαταρίας όσο και με τα χυτά πίσω στηρίγματα.

Η αίτηση πατέντας της CFMoto στοχεύει στην προστασία συγκεκριμένων λεπτομερειών της διάταξης, ιδιαίτερα της πάνω βάσης του πίσω αμορτισέρ, αν και το κατά πόσο είναι αρκετά μοναδική για να εξασφαλίσει πατενταρισμένη προστασία είναι άλλο ζήτημα. Το έγγραφο περιλαμβάνει εικόνες με ασυνήθιστα υψηλό επίπεδο λεπτομέρειας, όπως για παράδειγμα βάσεις στήριξης για εξαρτήματα που δεν φαίνονται στο πίσω υποπλαίσιο, καθώς και ενισχυτικές δομές που είναι χυτές στο εξωτερικό χείλος του περιβλήματος της μπαταρίας και στα αλουμινένια καλύμματα που βιδώνονται σε κάθε πλευρά.

Σε όλη την πατέντα, η έμφαση δίνεται σε εξελίξεις που μειώνουν το βάρος και το μέγεθος - τις δύο βασικές προκλήσεις για τη δημιουργία μιας σπορ ηλεκτρικής μοτοσυκλέτας με αξιόλογες επιδόσεις και αυτονομία. Επίσης στις εικόνες φαίνεται να υπάρχει μετάδοση με αλυσίδα, αν και το κείμενο αναφέρει ότι μπορεί να χρησιμοποιηθεί είτε αλυσίδα είτε ιμάντας, κάτι που δείχνει ότι η απόδοση της μετάδοσης είναι και αυτή κατάλληλη για σπορ μοτοσυκλέτα.  

 

Δεδομένου του ρυθμού ανάπτυξης της CFMoto, δεν θα ήταν έκπληξη να δούμε μια τέτοια μοτοσυκλέτα να παρουσιάζεται στο κοντινό μέλλον. Παρ’ όλα αυτά, αξίζει να σημειωθεί ότι η ηλεκτρική motocross CF-X της εταιρείας, που παρουσιάστηκε ως concept το 2024 και επίσης συνοδεύτηκε από πολλές αιτήσεις πατέντας, δεν έχει ακόμη φτάσει στην παραγωγή.

 

« Προηγούμενο άρθρο

Η Benda εντυπωσιάζει με τα μοντέλα Napoleonbob, Hanway και Hyosung

Χορηγοί
Σχετικά άρθρα
Δημοσκόπηση
ΠΟΙΟΣ ΘΑ ΕΙΝΑΙ Ο ΠΑΓΚΟΣΜΙΟΣ ΠΡΩΤΑΘΛΗΤΗΣ ΤΟΥ MotoGP 2026;
  • Ο MARCO BEZZECCHI ΜΕ ΤΗ ΔΥΝΑΤΗ APRILIA
  • O MARC MARQUEZ ME THN ΚΥΡΙΑΡΧΗ DUCATI
  • O PECCO BAGNAIA ΠΟΥ ΘΑ ΞΑΝΑΒΡΕΙ ΤΗ ΧΑΜΕΝΗ ΤΟΥ ΑΙΣΘΗΣΗ
  • Ο JORGE MARTIN ΠΟΥ ΕΙΝΑΙ ΠΙΑ ΣΕ 100% ΦΥΣΙΚΗ ΚΑΤΑΣΤΑΣΗ ΚΑΙ ΕΜΑΘΕ ΤΗΝ APRILIA
  • O ALEX MARQUEZ ΠΟΥ ΕΔΕΙΞΕ ΤΗ ΔΥΝΑΜΗ ΤΟΥ ΟΛΟ ΤΟ 2025
  • Ο FABIO QUARTARARO ΑΝ Η ΥΑΜΑΗΑ ΒΡΕΙ ΤΟ ΔΡΟΜΟ ΤΗΣ
  • ΚΑΝΕΝΑΣ ΑΠΟ ΑΥΤΟΥΣ